準備工作(15)(20250830)


回路図はできたけど、まだ足りない。
グラウンドも置かないといけないらしい。へいへい。
図 LTspice

あと、信号を調べたい場所に名前を指定しないといけないらしい。へいへい。
調べたい場所は、無安定マルチバイブレータの出力だなぁ。
図 LTspice

これで、準備はできた。できたはず。できていてくれぃ。
できていても、いなくても、シミュレーションの実行ボタンを押すしかない。
ボタンを押して、開始時間・終了時間・時間間隔を設定すると、
図 LTspice

結果が表示される。
・・はずだけど、表示されないなぁ。まぁ、最初からウマくいくはずないよなぁ。実物だって、そうだもんなぁ。
図 LTspice

どこかに間違いがある。それは、分かるけど、どこに間違いがあるのかなぁ。
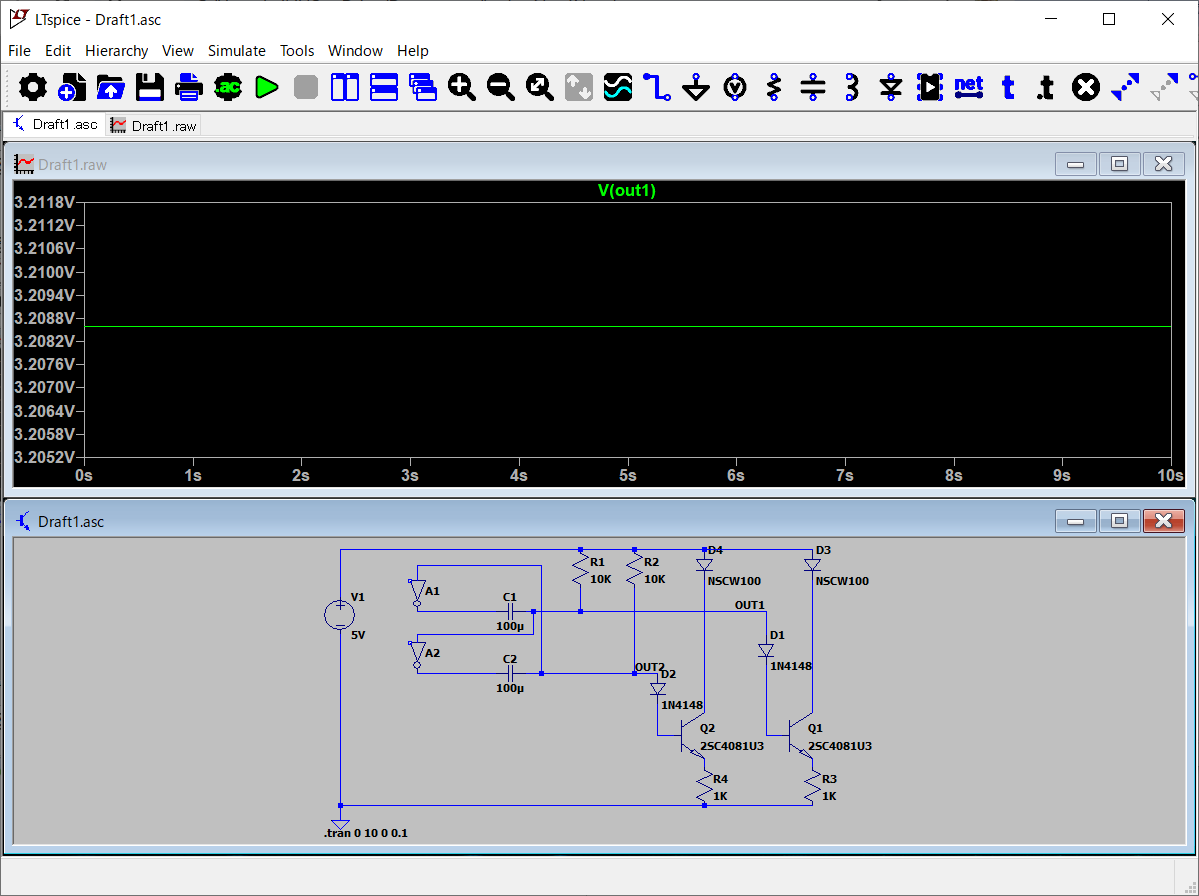
実物だと、テスターで各所の電圧が分かるけど、画面上でも、カーソルを配線上に置くと、電圧が分かる。スゲー。
図 LTspice

無安定マルチバイブレータの出力は、どちらも3.2Vほど。いや、本来は片方でしょーに。うーむ。
って、そーだ。LTspiceに附属している、サンプルの回路と見比べれば、何か分かるかも。
サンプルを探すと、「astable(無安定)」の回路があった。そのものズバリじゃん。さすがに、これなら、
図 LTspice

結果が表示される。
・・はずだけど、表示されないなぁ。回路に間違いはないはずなので、操作に間違いがあるのかなぁ。
図 LTspice

で、さらにネットで調べると、部品とか名前を指定した場所とかをクリックすればいいらしい。
すると、おぉぉ、表示されたぁ!なーんだ、早く言ってよ。もぅ。
図 LTspice

とゆーことは、今度こそ、表示される。
・・はずだけど、表示されないなぁ。いや、表示されているけど、発振していないじゃん。
図 LTspice

実物は、ちゃんと発振しているのに、何なのさぁ。
写真 LEDを点滅する回路


トップ /前ページ /次ページ