準備工作(16)(20250906)


早くも、ヤになってきたけど、そうもいかず。
なので、サンプルの回路をまた眺めていたら、抵抗のR3は101K、R4は100K、と違っているのに、ふと気付いた。
図 LTspice

フツーはR3とR4を同じにするので、単なる間違いかと思ったけど、何か意味があるのかも。
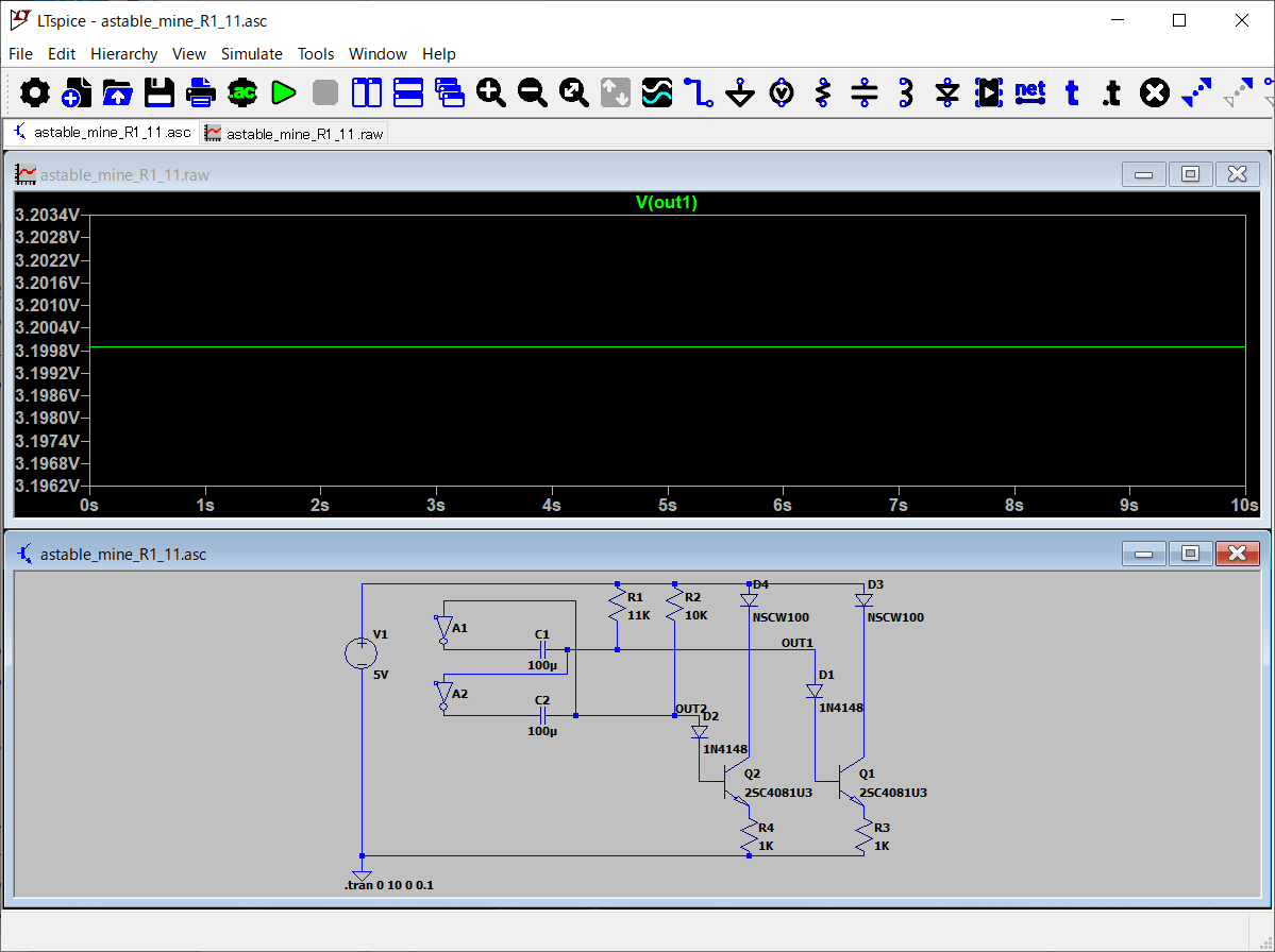
なので、R3をR4と同じ100Kに変更すると、
図 LTspice

発振しない。つまり、間違いじゃなくて、意味がある。
図 LTspice

実物では、Q1側のR3とQ2側のR4とか、同じくC1とC2とかにビミョーな違いがあるので、Q1とQ2のどちらかが先にONになって発振するけど、ソフトにはビミョーな差がないので、発振しないってコトかな。
例えば、R3とR4は同じでも、C1とC2に違いがあると、
図 LTspice

やっぱり発振する。
図 LTspice

とゆーことは、こーすれば、
図 LTspice

発振する。
・・はずだけど、しないなぁ。何なのさぁ。むーん。
図 LTspice


トップ /前ページ /次ページ